

福建哪些专科好?GDI智库发布“GDI高职高专排行榜(2026)”,榜单对全国总榜共1300所高职院校,其中公办院校1040所、民办院校257所、中外合作办学及内地与港澳合作办学院校3所,其中,福建有46所院校上榜。本篇分享的是福建高职院校GDI全国的排名情况。

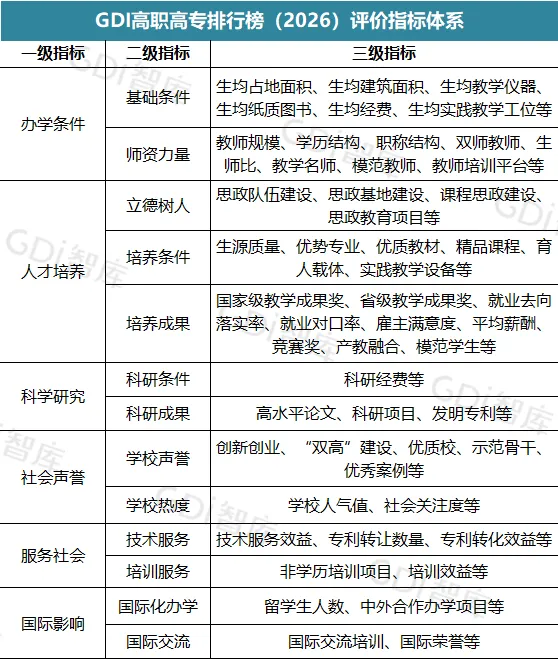
GDI高职高专排行榜(2026)设置办学条件、人才培养、科学研究、社会声誉、服务社会和国际影响等6个一级指标,下设师资力量、培养成果、科研成果、学校声誉、技术服务、培训服务等13个二级指标以及150多个细分指标,力求全面、客观地对高职院校发展现状作出科学评价。
榜单对前500所院校给出具体排名,后800所院校采用区间排名。



声明:本文内容由哈喽高职生综合整理,部分资料来源于网络,有遗漏或错误欢迎指正。转载请注明本声明。哈喽高职生尊重版权,如有侵权问题,请及时联系管理员(VX:hlgaozhisheng)




