当前位置:首页>排行榜>广东86校上榜,2026专科最新排行榜出炉!

广东86校上榜,2026专科最新排行榜出炉!

  • 更新时间 2026-04-17 19:53:36
广东86校上榜,2026专科最新排行榜出炉!

4月15日,广州日报数字化研究院(GDI智库)发布GDI高职高专排行榜(2026),榜单以教育部最新一次公布的《全国普通高等学校名单》为依据(剔除升本院校及停止办学院校),对全国1501所高职院校(不含香港特别行政区、澳门特别行政区和台湾地区院校)展开科学评价。

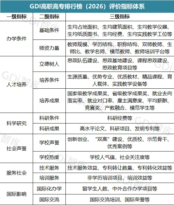
GDI高职高专排行榜(2026)设置办学条件、人才培养、科学研究、社会声誉、服务社会和国际影响等6个一级指标,下设师资力量、培养成果、科研成果、学校声誉、技术服务、培训服务等13个二级指标以及150多个细分指标,力求全面、客观地对高职院校发展现状作出科学评价。

指标体系

榜单分析

GDI高职高专排行榜(2026)—总榜上榜院校1300所,其中公办院校1040所、民办院校257所、中外合作办学及内地与港澳合作办学院校3所。榜单对前500所给出具体排名,后800所采用区间排名。

广东共有86所院校上榜,其中广东排前三的院校分别为广州铁路职业技术学院、广东科学技术职业学院广东机电职业技术学院。

广东榜单

综合、理工、财经、医药类院校总数超八成

GDI高职高专排行榜(2026)—总榜中,综合、理工、财经和医药类院校数合计占比81.31%。其中理工类院校483所,占比37.15%;综合类院校358所,占比27.54%;财经类院校113所,占比8.69%;医药类院校103所,占比7.92%。

图2 GDI高职高专排行榜(2026)院校类型分布

全国总榜

来源:聚焦职教转载自:GDI智库

本图文部分素材仅供免费学习交流之用,版权归原作者所有,若侵权,请联系我们删除!

最新文章

随机文章