为满足参会教师需求,我们创建了两个微信公号。此公号侧重项目申请辅导,另外一个侧重论文撰写辅导。欢迎点击并关注上面另外一个微信公号
月15日,广州日报数字化研究院(GDI智库)发布“GDI高职高专排行榜(2026)”,榜单以教育部最新一次公布的《全国普通高等学校名单》为依据(剔除升本院校及停止办学院校),对全国1501所高职院校(不含香港特别行政区、澳门特别行政区和台湾地区院校)展开科学评价。
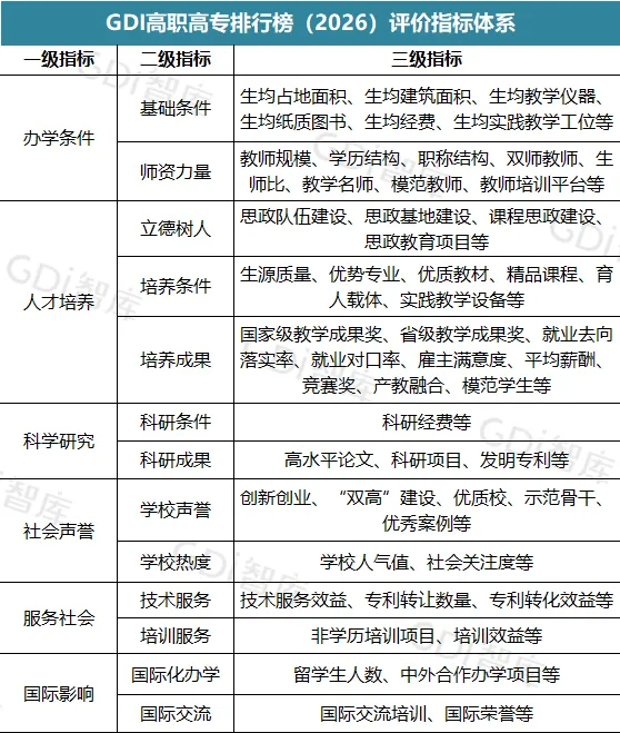
GDI高职高专排行榜(2026)设置办学条件、人才培养、科学研究、社会声誉、服务社会和国际影响等6个一级指标,下设师资力量、培养成果、科研成果、学校声誉、技术服务、培训服务等13个二级指标以及150多个细分指标,力求全面、客观地对高职院校发展现状作出科学评价。
GDI智库坚持以人才培养为核心,不断丰富指标内涵。随着职业教育进入高质量发展新阶段,进一步提升教育质量、培养高素质技能人才,更好服务地方经济社会发展成为高职院校核心任务。GDI高职高专排行榜(2026)增设省级教学成果奖、行业导师规模等指标,持续深化人才培养评价体系,以求更全面反映高职院校的综合实力和发展水平。
为充分反映院校的办学特色和办学性质,GDI高职高专排行榜(2026)发布“GDI高职高专排行榜(2026)—总榜”“GDI高职高专(民办)TOP200榜(2026)”和9个类型榜单。
类型榜单分别为:“GDI高职高专排行榜(2026)—综合类”“GDI高职高专排行榜(2026)—理工类”“GDI高职高专排行榜(2026)—师范类”“GDI高职高专排行榜(2026)—财经类”“GDI高职高专排行榜(2026)—医药类”“GDI高职高专排行榜(2026)—农林类”“GDI高职高专排行榜(2026)—政法类”“GDI高职高专排行榜(2026)—艺术类”“GDI高职高专排行榜(2026)—体育类”。

指标体系



榜单分析

总榜排名前三的院校分别是江苏农林职业技术学院、长沙民政职业技术学院、温州职业技术学院,排名4—10位的分别是常州机电职业技术学院、北京工业职业技术学院、郑州铁路职业技术学院、江苏农牧科技职业学院、浙江金融职业学院、山东商业职业技术学院、陕西铁路工程职业技术学院。
从各省(自治区、直辖市)上榜院校数量分析,广东有86所,排名第一;河南有85所,排名第二;江苏有81所,排名第三。上榜院校数超50所的其他省(自治区、直辖市)包括:山东(80所)、湖南(75所)、四川(68所)、安徽(66所)、湖北(58所)、河北(58所)、江西(53所)。
江苏48所院校进入全国500强,数量最多
GDI高职高专排行榜(2026)—总榜中,江苏有48所院校进入全国500强,数量在各省(自治区、直辖市)中最多,排名第二的山东有46所,再次是湖南,有37所。其中,上榜前500院校数量占所在省(自治区、直辖市)总榜院校数量比例最高的是浙江,占79.07%,此后分别是江苏(59.26%)和山东(57.50%)。

图1 上榜全国500强院校数量达10所及以上地区
综合、理工、财经、医药类院校总数超八成
GDI高职高专排行榜(2026)—总榜中,综合、理工、财经和医药类院校数合计占比81.31%。其中理工类院校483所,占比37.15%;综合类院校358所,占比27.54%;财经类院校113所,占比8.69%;医药类院校103所,占比7.92%。

图2 GDI高职高专排行榜(2026)院校类型分布






本文来源:GDI智库
图片来源:网络 责任编辑:张灿
以上图文,贵在分享,版权归原作者及原出处所有。内容为作者观点,并不代表本公众号赞同其观点和对其真实性负责。如涉及版权等问题,请及时与我们联系。其他公号如转载本公号编辑的内容,请不要直接抄袭标题。务请在篇首醒目位置标明转自高教科研会。

温馨提示:为满足高校教师课题申请和论文撰写方面的学习需求,我们开放了以往届参会教师为群友的“项目申请和论文撰写交流群”。扫码添加张瑜老师微信,可由张瑜老师推荐入群。往届参会教师无需重复申请入群。

张瑜老师微信二维码
为更好服务高校教师,高教科研会开通了微信视频号、小红书账号和B站账号。各平台账号每天会分享主讲专家提供的珍贵学习资料,欢迎高校教师识别下方二维码予以关注。

高教科研会视频号
(侧重课题申请辅导)

高教科研会B站账号

高教科研会公号视频号
(侧重论文撰写辅导)

高教科研会小红书账号

推荐阅读
了解最新权威资讯
请长按识别下方二维码关注我们

关注公号回复关键字
可领取资料
回复02获取论文发表主编建议
回复03获取全部核心期刊目录
回复04部分核心期刊重点选题
请点底部阅读原文,免费听精彩讲座