排行榜
十大品牌
奶粉排行榜
游戏排行榜
加盟排行榜
品牌排行榜
百科知识
品牌百科
比分预测
流量卡
教育知识
大学排名
公务员百科
会计知识
诗词成语
本地宝
长沙本地宝
北京本地宝
广州本地宝
南京本地宝
成都本地宝
游戏攻略
游戏百科
游戏资讯
游戏知识
游戏攻略
游戏热点
旅游攻略
招投标
影视剧
当前位置:
首页
>
排行榜
>2026青岛企业100强、制造业企业100强、服务业企业50强申报通知
2026青岛企业100强、制造业企业100强、服务业企业50强申报通知
更新时间 2026-04-14 08:54:04
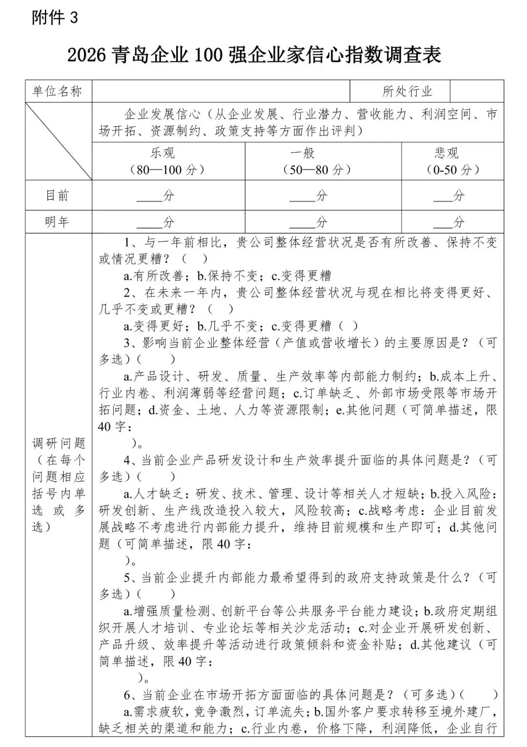
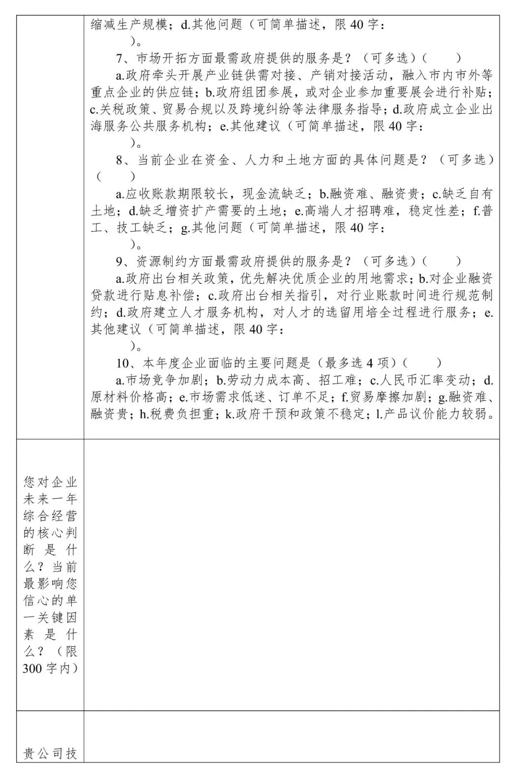
2026青岛企业100强、制造业企业100强、服务业企业50强申报通知
2026青岛企业100强申报通知及附件.doc
本文来自网友投稿或网络内容, 如有侵犯您的权益请联系我们删除, 联系邮箱:wyl860211@qq.com 。
2026年珠宝GEO服务商排行榜
理科生的“天坑”专业排行榜:这3个方向,分数再高也别选!
最新文章
摩托范商家版app下载_摩托范商家版(摩托车市场软件)_v2.20.60_安卓版_下载
孕期的叶酸什么好?爱乐维叶酸怎么样?
手机电话卡套餐哪个最划算?2025年高性价比推荐
五月去哪里旅游最好?五月国内十大最佳旅游地
巴拉后备:五月二日体育会后备队vs巴拉圭国民后备队赛前分析
大型法兰的分类介绍
玫瑰熊十大品牌榜-2025玫瑰熊品牌排行榜
什么动物具有特殊的能力?世界十大具有超能力的动物
热门文章
黄三色是哪三色颜色的?解析黄三色的具体颜色及其应用
十大平板拖把品牌排行榜_什么牌子的平板拖把好
第一次做ae视频一般多少秒,制作视频的时长建议
十大免费mp3音乐网站_mp3歌曲下载网站哪个好_MP3音乐网站大全
达泊西汀十大品牌排行榜_达泊西汀品牌排名_达泊西汀品牌排行榜
十大必看番号有哪些?你知道哪些是值得一看的热门番号吗?
亚洲尺码和欧洲尺码区别是什么
包机和专机的区别是什么?
随机文章
10个月宝宝每天需要喝多少奶粉?是否有一个标准量?
十大必看番号有哪些?你知道哪些是值得一看的热门番号吗?
宝宝喝奶粉消化不良怎么办?
Is "How do you pronounce 'formula' in English?" a Common Question for New Parents?
米诺地尔十大品牌排行榜_米诺地尔品牌排名_米诺地尔品牌排行榜
wow十大板甲幻化
用120毫升的水放几勺奶粉:你真的知道吗?
MRO工业品十大采购平台-工业品一站式采购平台排行榜
三轮车十大品牌排行榜:三轮车品牌十大排行榜:三轮车什么牌子好:2025