当前位置:首页>排行榜>超3万人重磅研究:肠道“好菌”“坏菌”排行榜出炉!

超3万人重磅研究:肠道“好菌”“坏菌”排行榜出炉!

  • 更新时间 2026-04-01 15:03:10
超3万人重磅研究:肠道“好菌”“坏菌”排行榜出炉!
你知道吗?你的肠道里住着数万亿微生物,它们不仅是消化食物的帮手,更是影响你是否肥胖、血糖高低、甚至未来心脏病风险的“隐形指挥官”。
近日,一项发表于《自然》杂志的重磅研究,为我们揭开了肠道菌群与人类健康、饮食之间复杂关系的神秘面纱。这项研究分析了来自美国和英国超过3.4万名参与者的肠道菌群、饮食习惯及健康数据,首次系统性定义了哪些菌种是“健康卫士”,哪些可能是“健康隐患”。
01
研究基石:超大规模“菌群普查”
任何可靠的科学结论都始于坚实的数据基础。图1展示了本研究的“底气”所在。
图1a(左) 如同一份数据“体检报告”:
规模空前:研究整合了五个独立队列,覆盖超过3.4万名美国和英国参与者。
数据可靠:尽管各队列测序深度不同,但检测到的菌种总数相近,证明数据质量一致,可比性强。
样本多样:参与者的年龄身体质量指数分布广泛,确保了研究结论能适用于更广泛的人群,而非特定群体。
图1b(右) 则回答了核心问题:肠道菌群整体上与我们的健康关联有多大?
通过机器学习模型分析发现,仅凭肠道菌群的构成,就能稳定且有效地预测一个人的BMI、年龄、饮食健康指数,以及多项关键代谢指标(如血糖、血脂、炎症水平)。
关键启示:这强有力地证实了肠道微生物与我们的整体健康状态存在明确、稳定的宏观关联,为后续深入追踪“具体是哪几种菌在起作用”提供了正当理由和入口。
简言之,图1证明了:这项研究的数据足够庞大可靠,并且肠道菌群确实是一面反映健康的“镜子”。
02
核心发现:首份肠道菌群“健康黑红榜”
在确认宏观关联后,研究进入了微观世界:究竟是哪些具体的菌种在发挥作用?
图2展示了661种肠道微生物的“健康排行榜”
研究团队从超过600种常见肠道菌中,创建了 “ZOE微生物健康榜(ZOE MB health-rank)”
如何排名? 算法计算了每种菌与37项健康指标(如血糖、血脂、血压等)的关联强度,并进行综合排序。
如何解读?排名越接近0(图中绿色部分),意味着该菌种与良好的健康指标关联越强,是潜在的“有益菌”。排名越接近1(图中红色部分),则意味着与不健康指标关联更强,是潜在的“有害菌”。
颠覆性发现:在图2展示的排名最靠前(最有益)的菌种中,绝大多数是科学界尚未充分认知、甚至无法培养的未知物种(标注为“Lachnospiraceae bacterium”等)。这揭示了我们对健康肠道核心菌群的认知还存在巨大空白。相反,排名靠后的“有害菌”很多是已知与疾病相关的物种(如 Ruminococcus gnavus)。
图2的意义在于,它首次提供了一份基于大数据的、量化的肠道菌种“健康贡献度”清单,为评估个人肠道健康状况提供了科学标尺。
03
现实验证:菌群“指纹”如何反映体重与疾病?
排行榜是否真的能反映现实?研究通过分析体重和疾病状态进行了双重验证。
图3展示了“健康榜”菌种在体重分层和疾病群体中的差异
图3a-c 显示,在研究的3.4万人内部:
有益菌的丰度在健康体重人群中最高,随超重、肥胖而递减
潜在有害菌的丰度则随BMI升高而递增
这种关联稳定存在于所有队列中。
图3d-f 则将验证范围扩大到全球27个公开数据库、超过5000名外部人群:
体重验证(3d)健康体重者比肥胖者平均多拥有5.2种有益菌。这一模式在不同国家人群中得到重复验证。
疾病验证(3e, f):在结直肠癌、2型糖尿病、炎症性肠病等患者中,健康菌种的丰度和“健康总分”显著低于健康人群,而有害菌则更多。特别是2型糖尿病,显示出与菌群健康评分最强的关联。
图3的结论令人信服:这份基于健康人群得出的“排行榜”,能够有效区分不同体重状态和疾病风险的人群,具有强大的现实预测能力。
04
干预希望:吃对了,就能养出“好菌群”
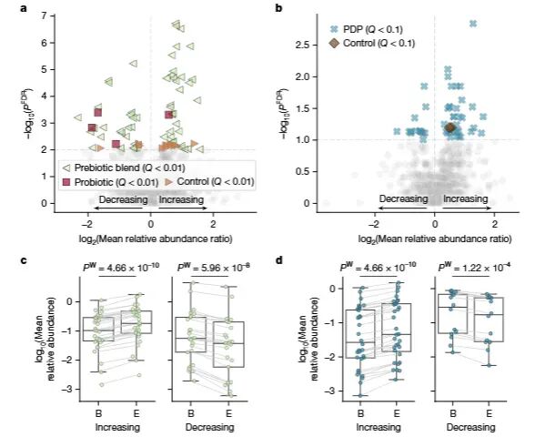
理论能否指导实践?最关键的一步是看能否通过干预改变菌群。研究分析了两项饮食临床试验。
图4展示了两项干预研究(ZOE BIOME和ZOE METHOD)中,不同干预手段导致菌种丰度发生显著变化的数量和幅度。
关键发现:旨在改善整体饮食质量的干预(如个性化饮食、特定益生元混合物),引起的菌群变化最显著(图中散点最多)。
而普通的益生菌补充或常规建议,引起的改变很小。
那么,干预后是哪些菌变了?变得“更好”还是“更坏”?
图5a, b 列出了干预后变化最显著的菌种及其在“健康榜”上的排名。例如,在益生元干预后显著增加的 Bifidobacterium animalis(双歧杆菌)等,本身就是排名靠前的有益菌。
图5c-f 提供了统计学证据:在有效的饮食干预组中,丰度显著增加的菌种,其“健康榜”排名普遍更优(更接近0);而丰度减少的菌种,排名则更差(更接近1)。 这种规律在对照组中并未出现。
小结
总之,我们的肠道是一个复杂而精密的宇宙。这项《自然》研究就像绘制了一份初步的“星图”和“导航仪”(排行榜),告诉我们哪些“星星”(菌种)预示着健康的航向。
无论是通过每日饮食的“细雨润物”,还是必要时借助肠菌移植的“乾坤再造”,科学正赋予我们前所未有的能力,去理解并重塑这个内在的微生态世界。
未来的健康管理,正变得越来越精准——从识别你肠道的“好菌”与“坏菌”开始,到用最合适的方式培育一个繁荣的健康花园。这一切,或许就始于你下一餐的明智选择,或在专业指导下的科学干预。
了解肠道菌群检测、移植及MDF,欢迎大家咨询~

参考文献:

Asnicar F, Manghi P, Fackelmann G, Baldanzi G, Bakker E, Ricci L, Piccinno G, Piperni E, Mladenovic K, Amati F, Arrè A, Ganesh S, Giordano F, Davies R, Wolf J, Bermingham KM, Berry SE, Spector TD, Segata N. Gut micro-organisms associated with health, nutrition and dietary interventions. Nature. 2025 Dec 10. doi: 10.1038/s41586-025-09854-7. Epub ahead of print. PMID: 41372407.

上下滑动查看更多文献

免责声明:平台旨在分享人体微生态相关知识,我们尊重原创、注重分享,版权原作者以及原出处所有,文章内容旨在科普,如涉及作品内容、图片、版权和其它问题,请联系我们删除。本文仅供学习、交流,请勿用作商业用途。

最新文章

随机文章