当前位置:首页>排行榜>2026武汉软件求职地图:百强企业名单+薪资+投递渠道

2026武汉软件求职地图:百强企业名单+薪资+投递渠道

  • 更新时间 2026-03-30 08:39:59
2026武汉软件求职地图:百强企业名单+薪资+投递渠道

2025年9月26日,武汉市软件行业协会发布第七届“武汉市软件行业竞争力前百家企业”名单。这是武汉软件行业最权威的榜单,以2024年企业软件业务收入为核心指标,综合营业收入、研发投入、品牌实力等维度评选。

核心数据

  • 百强企业软件业务收入合计1533.7亿元,同比增长11.2%,占全市软件收入的43.56%

  • 入围门槛近2亿元,较上届提高8.2%

  • 百强企业利润总额102.3亿元,同比增长33.2%

  • 研发经费合计179.3亿元,平均研发投入强度14.95%

  • 从业人员11.7万人,占全市软件从业人员的29.3%

  • 上市企业14家,营收超20亿元企业14家,国家级专精特新企业19家

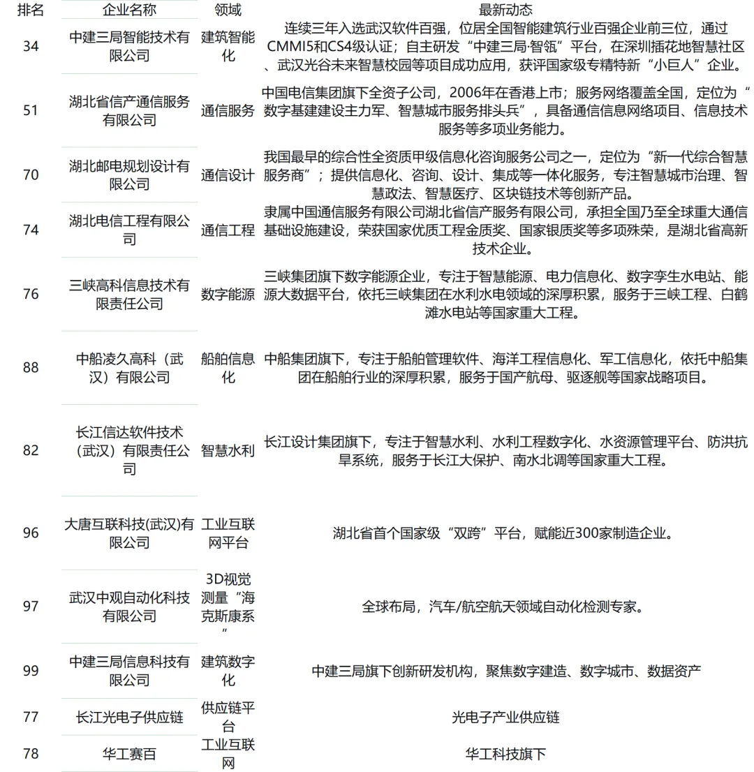
一、百强企业完整名单(按排名)

二、区域分布分析

根据武汉市软件行业协会发布的数据,百强企业区域分布如下:

区域
上榜数量
代表企业
东湖高新区56家
烽火通信、软通动力、斗鱼、福禄网络、数传集团、小米、达梦数据等
江汉区10家
中贝通信、中国通信建设第三工程局、联通产互、万物云、武汉云
洪山区
7家
精测电子、风韵出行等
经开区
6家
中国电子云、讯飞华中
武昌区
5家
抖音支付、阿里巴巴、微思数码
江岸区
4家
湖北农业数贸、长江空间信息、三峡高科
黄陂区
4家
卓尔智联、华纺供应链
东西湖区
3家
青山区
2家
宝信软件、汉利楚
汉阳区
2家
九州通
江夏区
1家
腾讯科技

江汉区10家企业入选,在中心城区排名第一,全市排名第二。

三、按细分赛道分类

📡 光通信与网络设备(7家)

🤖 人工智能与大数据(12家)

🚗 智能网联汽车与出行(9家)

🚗 汽车/交通/地理信息(9家)

🎮 数字内容与游戏(8家)

💻 软件/互联网/云计算(10家)

🏥 产业互联网(6家)

🛠️ 软件服务与外包(12家)

🏦 金融科技与支付(4家)

🏗️ 其他国企(12家)
🏗️ 其他(12家)

四、给你的求职建议

按专业背景推荐企业

你的专业
推荐企业
计算机/软件
软通动力、中贝通信、达梦数据、小米、斗鱼、福禄网络
通信工程
烽火通信、中信科移动、虹信、中贝通信
电子信息
小米、飞思灵、芯擎科技、云岭光电、聚芯微电子
数学/统计/AI
数传集团、中贝通信、格创东智、讯飞华中
设计/传媒
斗鱼、数传集团、盛游互娱、微思数码
医药/生物
九州通(数字化医药方向)
自动化/机械
华中数控、菱电汽车电控、精测电子
车辆工程
光庭信息、小米汽车、风韵出行
经济/金融
抖音支付、太保科技、九州通(财务/运营)

按薪资水平推荐

薪资梯队
代表企业
应届生参考薪资
T0(25万+)
抖音支付、小米科技、软通动力(AI/鸿蒙岗)
20-35K/月
T1(20-25万)
烽火通信、达梦数据、数传集团、斗鱼
15-25K/月
T2(15-20万)
中贝通信、光庭信息、福禄网络
12-18K/月
T3(10-15万)
九州通、宝信软件、中软国际
8-15K/月

按稳定性推荐

梯队
企业类型
代表企业
超稳定(央企/国企)
央企、国企背景
烽火通信、中信科移动、中国电子云、宝信软件、中建三局智能、湖北数产集团
稳定(上市/大厂)
上市公司、大厂分部
软通动力、斗鱼、小米、九州通、达梦数据、金山办公
成长型(高增长)
独角兽、瞪羚
数传集团、中贝通信、风韵出行、格创东智

你是学什么专业的?最想投哪家企业?评论区聊聊~

最新文章

随机文章