2026 年开年
资本市场信息披露监管
进入快、准、狠的新阶段:
立案处罚周期从数月压缩至数周,
立案案由直接点名误导性陈述,
处罚精准到董事长、董秘等个人,
微信公众号、策略会、投资者交流会等
非法定渠道全面纳入监管范畴。
对上市公司品牌公关而言,
品牌宣传 = 信息披露已成铁律,
过去 “蹭热点、吹概念、软夸大” 的传播套路,如今直接触碰监管红线。

面对高规格、全范围的监管,上市公司品牌公关从业人员如同“带着镣铐在跳舞”,既要实现企业价值呈现,又要符合监管严格规定,稍有不慎就会献身舆论场。
那么是不是什么都不可为了呢?
如何实现符合监管条件下价值传播最大化呢?
搞清楚监管新态势最为重要,
埃狮公关给出了一套可落地、可执行的合规应对方案。
监管已变天:
品牌宣传不再是 “法外之地”
1. 处罚节奏:从 “慢处理” 到 “秒响应”
以往误导性陈述从违规到处罚动辄 3 个月—1 年以上,2026年多家公司立案到处罚仅 1—1.5 个月,违规即追责、追责即到人,公关已无缓冲空间。
2. 打击靶心:从 “笼统违规” 到 “精准打击误导性陈述”
监管不再模糊表述为 “信息披露违法违规”,而是直接认定误导性陈述,
重点打击:
1).隐瞒关键事实、只说半真;
2).把规划 / 研发阶段说成量产 / 落地;
3.)微小业务包装成核心赛道;
4).非法定渠道夸大、蹭热点中国政府网。
3. 监管范围:全渠道、全口径、全覆盖
1)官方公众号、视频号、官网;
2)互动易、投资者交流会、券商策略会;
3)媒体采访、行业论坛、内部宣讲对外流出;
只要面向市场发声,均视同信息披露,适用同一套合规标准。
4. 追责力度:罚公司更罚个人,顶格处罚常态化
董事长、董秘、品牌负责人成为重点追责对象,个人罚款从以往 30—50 万提升至最高 200 万,自愿披露违规同样重罚。
核心认知升级:
公关必须建立 “信披思维”
自愿披露≠自由披露
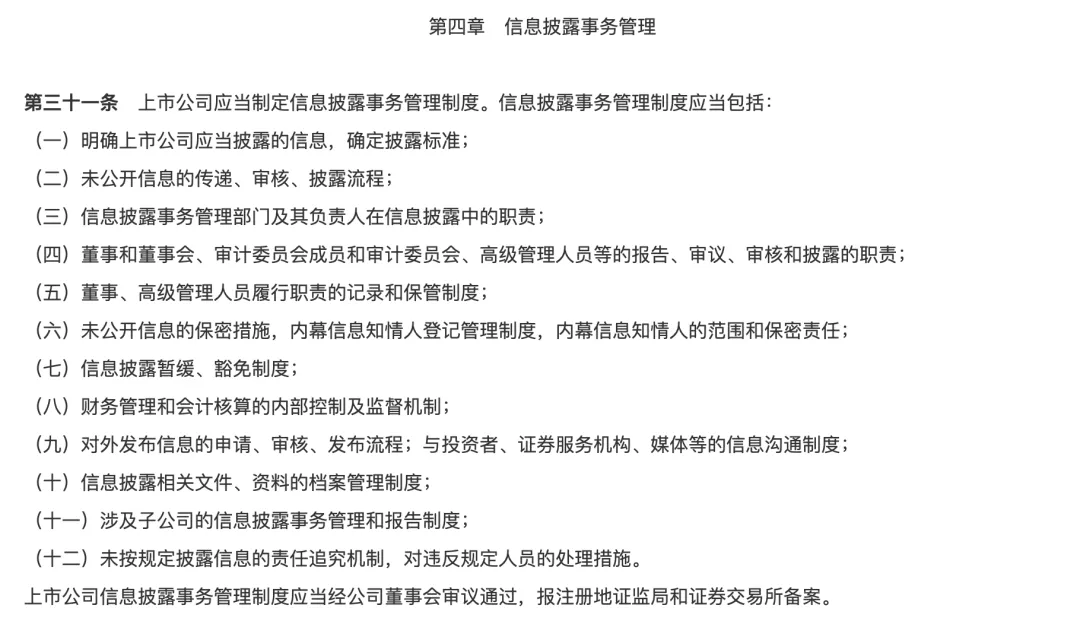
《上市公司信息披露管理办法(2025 修订)》明确:自愿披露信息同样须真实、准确、完整,不得误导投资者,说就要担责。
品牌宣传 = 信息披露行为
宣传稿、软文、海报、短视频、公众号推文,凡涉及业务、技术、订单、合作、前景,均属于证券信息传播,受《证券法》约束。
模糊表述 = 误导性陈述
不造假≠合规。
隐瞒前提、夸大进度、模糊边界,均可能被认定误导,引发立案与处罚。
公关合规实战策略:
从 “蹭流量” 转向 “守底线”
(一)建立 PR+IR + 法务联审机制,把风险拦在发布前
必审清单(凡涉及以下内容,100% 联审)
业务进展、技术突破、订单 / 客户、合作方、产能、市占率、热点概念、业绩展望、行业排名、数据引用。
联审流程
品牌撰稿→法务合规性审核→IR / 董秘办信披口径审核→负责人终审→留痕存档。
一票否决
存在夸大、不确定、蹭热点、隐瞒关键信息的,一律不得发布。

(二)内容合规:守住 “四不” 底线,用好 “标准话术”
1. 四条绝对红线
不蹭热点:不主动关联脑机、商业航天、半导体等热门概念;
不夸大进度:规划≠量产、研发≠落地、意向≠订单;
不隐瞒前提:注明条件、比例、风险、不确定性;
不绝对化表述:禁用 “第一、顶级、唯一、必将、龙头” 等极限词。
2. 合规话术转化
(三)渠道管理:法定优先、非法定审慎
重大信息先公告后宣传
业绩、重大合同、重组、核心技术突破等,必须以交易所公告为第一发布渠道,禁止自媒体 “抢先发声”。
非法定渠道 “三不” 原则
不发布未公告重大信息;不做前瞻性预测;不与公告口径冲突。
自媒体 “极简宣传”
以企业文化、产品科普、社会责任、活动动态为主,不涉及经营业绩与投资价值。
(四)热点与舆情:宁可 “冷” 不可 “错”
热点三不原则
不主动蹭、不盲目跟、不模糊关联。
舆情快速响应
出现误解、误读,24 小时内以官方口径澄清,必要时以公告形式固定事实,避免误导扩大。
禁止 “自问自答”“刻意造势”
互动平台、社群主动引导话题制造热度,已被重点监管严查。
(五)责任与培训:把合规变成本能
明确责任人
品牌负责人、稿件审核人、发布执行人全链条留痕、终身可追溯。
定期合规培训
重点学习《证券法》《信息披露管理办法》及误导性陈述认定标准,以案为戒。
制度固化
制定《品牌宣传信息发布管理办法》,明确审核权限、禁用语、发布流程、问责机制。
四、公关价值重塑:从 “造势” 到 “立信”
强监管时代,
品牌公关的核心使命不再是流量与热度,
而是合规前提下的价值传递:
聚焦主业、真实呈现经营基本面;
用权威公告、第三方鉴证、可持续发展报告建立信任;
以专业、严谨、透明塑造负责任的上市公司形象。
对上市公司公关而言,合规不是成本,而是生存底线与核心竞争力。
守住真实、准确、完整的底线,建立全流程联审机制,规范全渠道信息发布,才能在严监管周期行稳致远,既护品牌安全,也护公司与个人前程。
作者:屈原、曹熙
编辑:李慕白
审核:林树
图:源于网络公开资料整理,部分由AI制作。