“财富刘站长”日更系列之财富篇——增额寿产品测评累计原创发文第41篇文章 | 财富篇系列第20篇文章
站友们好,我是财富刘站长。👋
上回咱们聊了陆家嘴国泰的泰赢家2.0,后台不少朋友问:有没有同样背景硬核、但服务更“接地气”、综合解决增值和医疗保障的产品?
今天要拆的这款 招商信诺「信享传世尊享版」终身寿险(分红型),可能就是你要的答案。它不仅出身“名门”,更把“保险+服务”玩出了新高度——买保险,直接送10年全家可用的专业护工服务。
这可不是噱头,而是实打实能解决“一人住院,全家跑断腿”难题的硬核权益。咱们今天就来彻底盘一盘,看看它到底值不值得你掏腰包。
一、产品责任:它是个怎样的“存钱罐”?💰
简单理解,它也是一个 “双账户” 的终身寿险:
- 保证利率1.75%,复利递增,白纸黑字写进合同。这是你的安全垫,无论经济风云如何变幻,这部分钱都会按这个节奏稳稳增长。在当前利率下行的大环境下,这个保证利率水平属于市场上的第一梯队。
- 在保证利益之上,你可以参与保险公司的经营成果分配。演示利率为3.9%。请注意,分红是不保证的,可能多、可能少,也可能为0,它代表的是分享公司经营好成果的潜力。
身故/全残保障怎么算?作为寿险,它的核心保障是身故和全残。赔付金额取以下两者中的较大值:
- 合同约定的有效保险金额(含保证部分和累积红利部分)。
- 累计已交保费 × 对应给付比例(18周岁前100%;18-40岁160%;41-60岁140%;61岁及以上120%)。
此外,如果因乘坐合法公共航空客运航班发生意外身故,还能额外获得10%基本保额的赔付,相当于附赠了一份高额航空意外险。
站长大白话:你把它看作一个“保底有托付,向上有期待”的长期储蓄工具。核心功能是财富的稳健增值与定向传承,同时附加了实用的健康管理服务。
二、核心优势:三大硬核亮点,凭啥脱颖而出?✨
1. 回本速度,快人一步 ⚡ 在利率下行、产品回本周期普遍拉长的当下,它的资金效率显得尤为突出。
- 趸交或3年交:含分红利益的情况下,最快第4年现金价值就能超过已交保费。
这意味着你的资金能更快地结束“封闭期”,进入增值快车道,流动性优于不少同类产品。
2. 长期增值,潜力可观 📈 我们以“30岁女性,年交100万,交3年”为例,看看它的长期表现(基于演示红利,非保证):
- 第4年:保单总价值(现金价值+红利)约301万元,已经超过所交总保费。
- 第26年(56岁):总价值约615.7万元,是已交保费的2倍多。
- 第60年(90岁):总价值约1808.5万元,是已交保费的6倍多。
时间的复利效应在这款产品上体现得淋漓尽致,非常适合作为教育金、养老金或传承金的规划工具。
3. 资金运用,灵活自如 💳
- 减保取现:合同生效后即可申请,每年减少的基本保额不超过合同生效时基本保额的20%。这笔钱可以用于子女教育、婚嫁、创业、养老补充等人生各阶段的资金需求。
- 保单贷款:最高可贷保单现金价值的80%,用于短期资金周转,手续简便,且贷款期间保单利益继续增长。
- 年金转换权:在保单生效满10年且被保人年满55周岁后,可以将保单的现金价值全部或部分转换为养老年金,打造与生命等长的现金流,完美解决长寿风险。
- 隔代投保:支持祖父母为孙辈投保,是进行财富隔代传承、资产规划的实用工具。
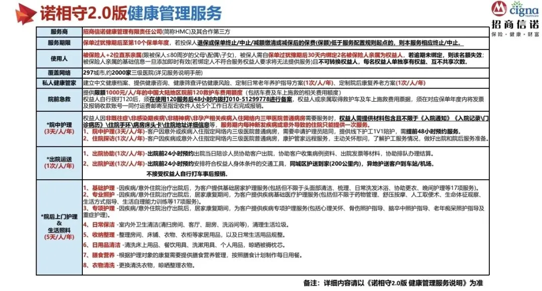
三、增值服务:不只是钱,更是安心的守护 🛡️(重点看!)
这是信享传世尊享版区别于其他产品的“王牌”,尤其是通过经代渠道投保,可以享受到比其他渠道更全面的“诺相守2.0”健康管理服务。
根据公开资料,其服务套餐根据累计标准保费(不同渠道可能有差异)设定不同等级。而经代渠道的核心优势在于,达到一定保费门槛后,可以解锁包含“专业护工服务”在内的完整版服务包。
这项“护工服务”具体包括什么?为什么说它实用?
- 院前急救:每年提供一定额度的急救费用报销(如120救护车费用)。
- 院中护工陪护(核心亮点) 🏥:被保人住院期间,每年可享受3天的专业护工一对一陪护。这对于双职工家庭、子女不在身边的老人来说,简直是“雪中送炭”,能解决陪床难的实际问题。
- 出院协助与护送:协助办理出院手续,并提供同城200公里内的专车护送回家,或护送至机场/车站的服务。
- 院后上门护理:出院后7天内,还可享受5天的专业护士上门护理服务,包括伤口护理、康复指导、日常照料等,帮助患者平稳度过康复期。
这项服务不仅被保人本人可用,通常还可以绑定2位直系亲属(如配偶、父母、子女)共同享受,有效期长达10年。算一笔账,市面上类似的住院护工服务,一天费用就在300-500元,3天就价值近千元;上门护理服务更是稀缺且昂贵。这份增值服务的实际价值,可能远超你的想象。
四、公司介绍:把钱交给它,底气从何而来?🏛️
选择长期储蓄险,公司是比产品细节更需要优先考虑的基石。招商信诺的“底牌”,确实够硬。
1. 股东背景:“银行巨头”+“健康保险巨头”的黄金组合 🤝
- 中方股东:招商银行。中国最具创新力和零售服务口碑的商业银行之一,全球财富500强常客。招商银行的加入,不仅带来了雄厚的资本和庞大的高端客户网络,更注入了稳健、严谨的金融基因与卓越的客户服务理念。
- 外方股东:美国信诺集团(Cigna)。拥有超过230年历史的全球性医疗服务巨头,2024年全球财富500强排名高居第33位。信诺集团的核心优势在于其遍布全球的医疗网络和顶尖的健康管理经验,业务覆盖30多个国家,与超过220万家医疗机构合作。这正是招商信诺在“保险+健康服务”领域拥有独特优势的根源。
这种“金融+健康”的股东组合,在国内合资寿险公司中独树一帜,从源头上确保了公司在财务稳健性和健康生态专业性上拥有双重顶级保障。
2. 经营实力与监管评价:稳健的“优等生” 📊
- 偿付能力充足:公司核心与综合偿付能力充足率长期远超监管红线,展现了极强的抗风险能力和履约实力。
- 风险评级最高:公司风险综合评级长期保持最高的AA级,这是监管机构对其公司治理、内控流程、资金运用等各方面稳健运营的最高认可。
- 持续盈利,增长稳健:公司已进入稳健盈利期,总资产规模雄厚。在行业转型背景下,其保费收入与净利润仍保持稳健增长,财务基础非常牢固。
3. 两大专业子公司:构建“财富+健康”的双引擎 🚀 这是招商信诺区别于普通保险公司的关键。它不仅卖保险,还通过旗下两家专业子公司,深耕资产管理和健康管理,这正是其产品具备“稳健收益”和“特色服务”的底层支撑。
- 招商信诺资产管理有限公司:拥有专业的投资团队,投资风格以稳健著称,擅长配置大型基础设施、优质债券等长期资产。其近三年平均财务投资收益率处于行业较好水平,为分红险实现红利提供了扎实的“利差”基础。
- 招商信诺健康管理有限责任公司:这是其“保险+健康”战略的核心执行者。它不只是一个服务部门,而是一家真正具备医疗服务资源整合、系统开发和运营能力的专业公司。我们前面提到的“护工服务”、“就医绿通”等所有健康管理权益,正是由这家子公司整合全球(特别是外方股东信诺)与本土医疗资源后提供的。这意味着,相关服务不是外包的,而是其核心能力的一部分,因此更可靠、更成体系。
4. 历史分红表现:兑现能力的参考 📜 考察分红险,历史是面镜子。招商信诺过往的分红险产品,在行业实施“限高”政策前,其分红实现率普遍表现良好,部分产品甚至持续超过100%。尽管近年来行业整体演示趋于保守,但其分红实现率依然保持稳健。这为“信享传世尊享版”未来的红利实现提供了有价值的历史参考。
五、站长总结:它适合怎样的你?💎
聊了这么多硬核数据和背景,最后咱们说点实在的。这款产品,绝对不是适合所有人。
什么样的人,应该重点考虑它?
- 看重“保险+服务”综合价值的家庭:如果你不仅关注收益,还非常在意附带的健康管理服务,特别是对住院陪护、上门护理有实际需求(比如家里有老人、或自己是家庭顶梁柱担心无人照护),那么它的增值服务价值巨大,是其他纯理财型产品无法比拟的。
- 寻求稳健与潜力平衡的长期主义者:你认可1.75%的终身保证复利作为安全底仓,同时愿意用一部分潜在收益去博取分享保险公司经营成果(分红)的可能。你规划的资金用途明确,是10年以上的教育、养老或传承。
- 信任“双世界500强”品牌背书的客户:你对保险公司的背景和长期稳健经营能力有较高要求,招商银行+美国信诺的组合能给你带来足够的信任感和安全感。
- 需要资金灵活性的规划者:你希望这份储蓄在必要时能部分取出(减保)应急,或者未来可以转换为养老金(年金转换),这款产品提供了足够的弹性。
你必须清醒认识的几点:
- 分红非保证,保底是根本:所有美好的演示都基于假设。请务必把1.75%的保证写进合同的部分,作为你决策的绝对底线和核心考量。
- 前期退保有损失:尽管回本较快,但前期现金价值仍低于保费。这必须是一笔规划好长期不用的“闲钱”。
- 健康告知需如实:作为寿险,它有健康问询,投保时务必如实告知,避免未来理赔纠纷。
最后,关于渠道的选择:如果你看中了上文详细解读的 “护工服务” ,那么在投保时务必确认你选择的经代渠道是否提供该项服务权益。不同销售渠道的服务包可能存在差异,这一点非常重要。
总而言之,招商信诺「信享传世尊享版」是一款将 “稳健财富增值” 与 “实用健康守护” 深度融合的产品。它更像一个家庭的“财务与健康综合管家”,而不是一个冰冷的金融账户。
如果你正在寻找一个背景强硬、服务贴心、能兼顾未来用钱灵活性和生活保障的长期规划工具,它无疑是一个需要你认真对待的选项。
如果你对这款产品的具体收益测算、服务细则,或者如何结合自身情况(年龄、缴费期、预算)做规划还有疑问,欢迎与站长本人沟通:zhejun580。我们可以一起算笔明白账,看看它是否与你家的财富蓝图相匹配。