
近日,中国橡胶杂志发布了2025年度中国轮胎企业排行榜。据了解,2025年共48家国内外轮胎企业参与此次年度排名活动。
此次排名,中国橡胶杂志表示,“2025年度中国轮胎企业排行榜”,以2024年中国轮胎企业在中国大陆工厂和海外工厂轮胎业务总销售收入为依据。

排在第一位的仍然是中策橡胶集团有限公司,总销售额为383.55亿元、同比去年增长5.48%;,赛轮集团股份有限公司双星集团股份有限公司分别位于第二、第三位,两家轮胎企业在去年艰难的市场下也实现了一定程度的增长!

01
中策橡胶稳居第一

据了解,中策橡胶已经连续17年蝉联中国轮胎销售排行第一。同时近三年,中策橡胶的年营收基本保持在10%以上的幅度增长,稳坐全国第一宝座。

然而,中策橡胶的第一不仅体现在其销售额上,也在其全球影响力上。据统计,目前中策橡胶的商用车轮胎销售量已攀升至全球第一。而根据其上市前的招股书中,我们看到中策还要在更多赛道拿下第一。

要知道,中策橡胶旗下的朝阳1号作为高端轮胎新标杆,早已在全球市场收获了无数点赞。超级混合动力胶的应用让朝阳1号抓地力直线升级,操纵和制动性能更卓越;24个静音消栓打断轮胎行驶中连续声波发出的噪音,让驾乘更舒适更静音;胎侧玄青黑天鹅绒的应用带来的高级视觉效果,从外观到性能朝阳1号都无愧于“高端新标杆”。

而在产能方面,中策橡胶不仅计划了泰国工厂扩建,还于2024年在印尼和墨西哥布局了第二家和第三家海外工厂,继续升级其全球本土化运营能力,进一步促进中策橡胶的中长期发展。
02
赛轮集团突飞猛进

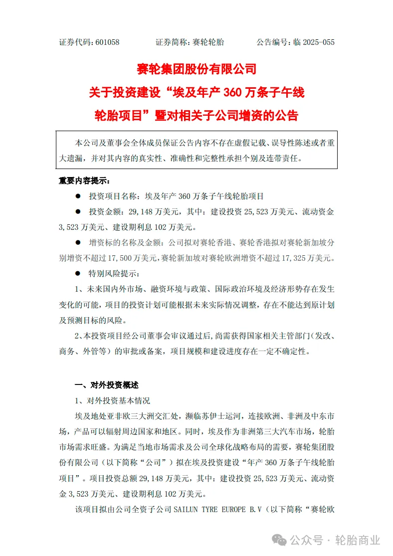
2025年8月15日,赛轮集团股份有限公司发布关于投资建设“埃及年产360万条子午线轮胎项目”的增资公告。
公告表示,埃及地处亚非欧三大洲交汇处,濒临苏伊士运河,连接欧洲、非洲及中东市场,产品可以辐射周边国家和地区。同时,埃及作为非洲第三大汽车市场,轮胎市场需求旺盛。为满足当地市场需求及公司全球化战略布局的需要,赛轮拟在埃及投资建设“年产360 万条子午线轮胎项目”。项目投资总额 29,148 万美元,其中:建设投资25,523 万美元、流动资金 3,523 万美元、建设期利息 102 万美元。

2025年5月29日,赛轮集团墨西哥工厂,首胎下线并实现全线贯通。这家工厂的年产能为600万条半钢子午线轮胎。随着该工厂首条高性能半钢子午线轮胎下线,赛轮在北美地区首个智能化生产基地,正式投产运营。
2025年5月28日,赛轮集团印尼工厂实现首胎下线。该工厂年产能,为360万条子午胎及3.7万吨非公路轮胎。

赛轮轮胎是国内A股轮胎龙头企业,近年来,业绩快速增长。在科技创新方面,赛轮持续打造高性能与高壁垒产品以提升利润空间,液体黄金轮胎品类逐渐丰富,产品结构持续优化。在品牌建设方面,赛轮通过媒体投放、参与国际展会等方式提升旗下品牌在全球市场的影响力和竞争力,品牌价值不断提升。
当下的中国轮胎企业发展迅速,以上轮胎企业的2024年销售收入也高于2023年销售收入水平。



