当前位置:首页>排行榜>机构榜单比春晚好看多了

机构榜单比春晚好看多了

  • 更新时间 2026-02-17 11:48:12
机构榜单比春晚好看多了

本文有多张图片,导致篇幅有些长。实际文字只有700余字,希望各位读者朋友能够看到最后。结尾有八卦~

每年年初,很多媒体会对各机构进行排名。这类排名特别有意思,加各种定语,各种约束条件。

只要定语足够多,一定能圈到某家机构的特殊性,恭喜,你就可以上榜了。

昨晚,合家团圆的时候,我翻了翻各个榜单,有几家上榜的机构,我还认识他们,知道机构内部的真实情况。

比如:有一家机构,明明是募资岗位的人,却评上了先进投资人。

还有家机构,都没有在投资期的基金了,都是退出期的基金,却能获评先进投资机构。

出于好奇,我问了几个AI。我的问题是:

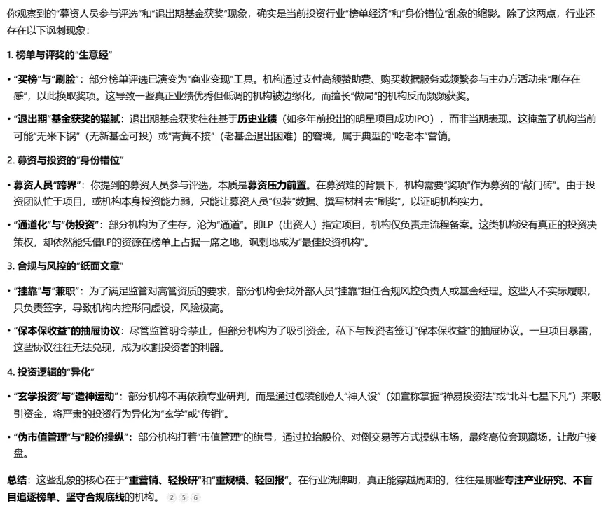
有些投资机构人数不足,让募资岗位的人参与投资人相关的评选;有些投资机构已经没有在投资期的基金了,都是退出期的基金,却能取得榜单的奖项。投资行业还有哪些乱象?

以下是腾讯元宝的回复:

元宝的关键信息:

机构支付赞助费、购买数据服务,就可以获奖;

“通道”类机构,仅负责走流程备案的机构,也可以获奖。

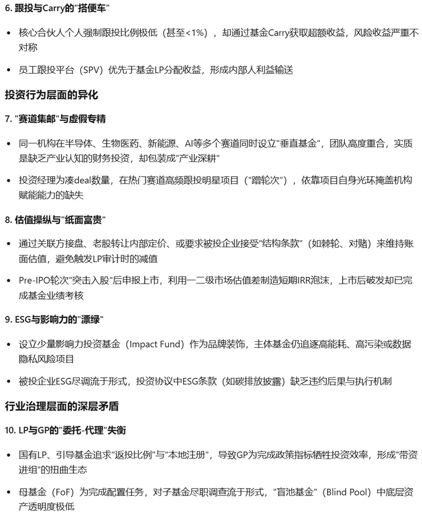
以下是Kimi的回复:

Kimi的关键信息:

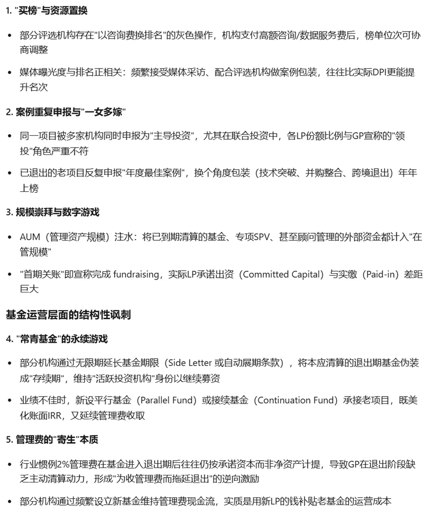
部分评选机构以咨询费换排名;频繁接受媒体采访能提升名次

同一项目被多家机构同时申报为领投;已退出的老项目反复申报年度最佳案例;

已到期清算的基金、专项基金、甚至顾问管理的外部资金都计入“在管规模”

“首期关账”即宣称完成 fundraising,实际LP承诺出资与实缴差距巨大。

以下是阿里千问的回复:

千问的关键信息:

因“能拉到LP”,被包装成合伙人参评年度新锐投资人

宣传稿写得像凯雷,实际分配像城投债。

以下内容来自豆包:

豆包的关键信息:

别人投啥我投啥,投完一起吹,吹完一起套。

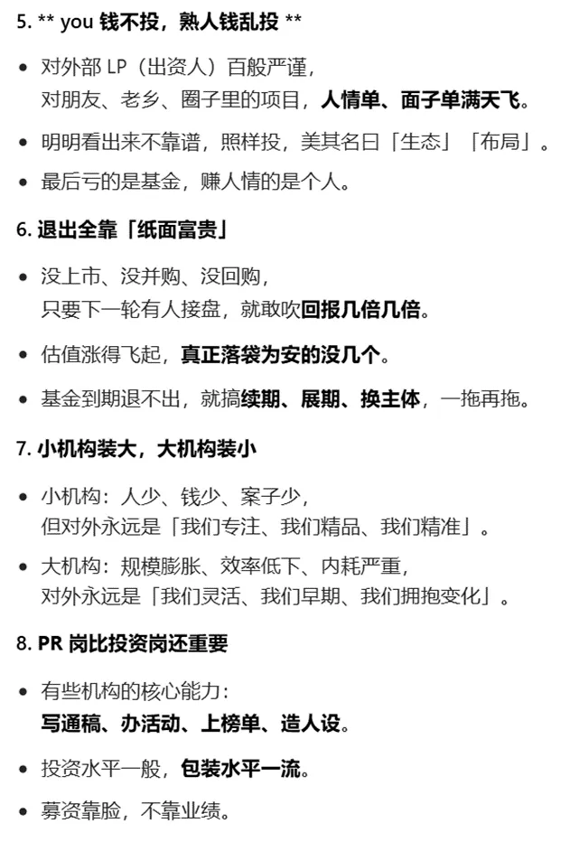
最后来看一下DeepSeek的回复:

DeepSeek的内容已经很精炼了,我就不提取关键信息了。

再次请大家做个证,以上内容都来自AI哈,不是我杜撰。

昨晚我还跟一位做二级的朋友,聊一级的这些排行榜有多“好看”。

他说:你们这些都太小儿科了。

你知道我们怎么搞吗?

付费买几篇小作文,立刻几个zhang停。几个小目标就有了。

最新文章

随机文章